Anna Ren Design

Anna Ren

Let us make some design

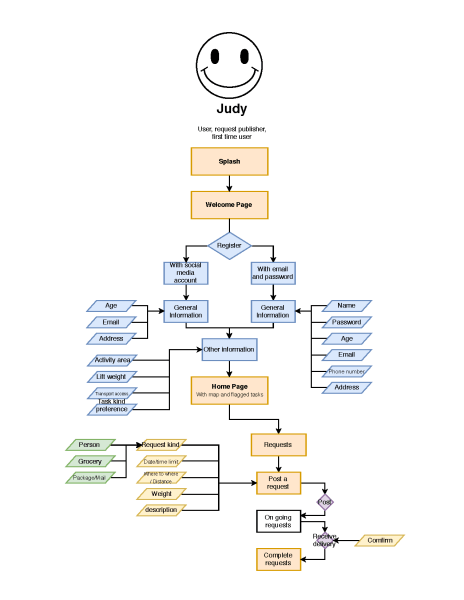
user flow – Anna – 2018-4-6_页面_1

Posted by

Poster Tags

·

bookbindingfox Avatar

About the author

I’m Anna Ren, a multimedia designer. If you have a project in mind, feel free to reach out. I’d be delighted to bring your ideas to life.